1月3-6日,体育学院邀请武汉体育学院博士生导师汤立许教授为2021级武术与民族传统体育专业学生进行《体医融合实践探索与展望》课程的授课,讲座由武术与民族传统体育专业张啸雷教师主持。

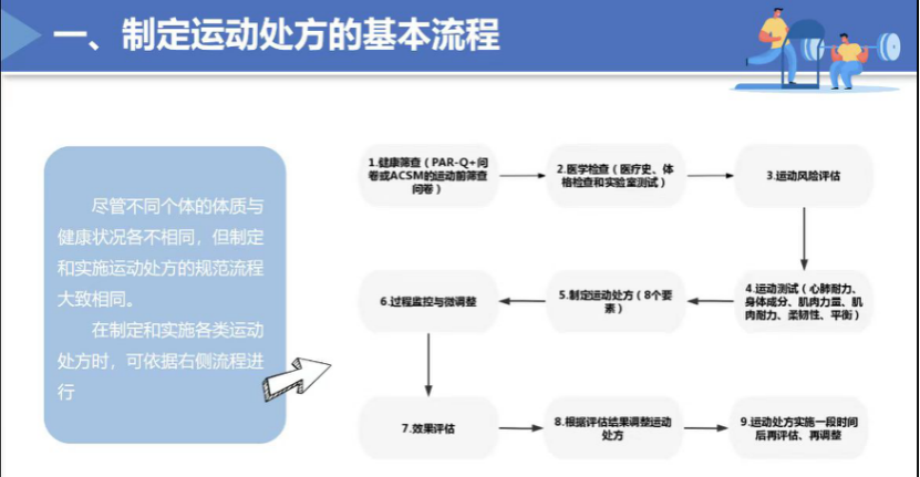
课程共分8个单元,分别从体育融合的政策解读、运动处方概述、社区体医融合模式、青少年健康以及慢性病的运动处方应用几大板块进行授课。课上,汤教授与同学们互动、交流在基于“二十大精神”背景下在全民建设与全民健康深度融合政策治理方向上的思考与研究成果。


2021级民传同学表示通过几天的课程学习拓宽了学习的知识面,深切感受到体育和医学深度融合(体医融合)是实现全民健康的重大举措,也是疾病预防、治疗与康复/二级预防的重要内容。应该建立针对不同人群、不同环境、不同身体状况的运动处方库,推动形成体医结合的疾病管理与健康服务模式,发挥全民科学健身在健康促进、慢性病预防和康复等方面的积极作用,践行体医融合助力健康中国。
文字|李晓媛
排版|苏茵桐
校对|冯旖琳
段薇鹏


