《三人篮球》是休闲体育专业开设的一门专业选修课程。通过该课程的学习,使学生全面了解篮球文化和三人篮球规则裁判法,掌握篮球技战术教学指导及赛事策划与组织方法,具备篮球培训指导与赛事服务能力,部分同学具备执裁三人篮球比赛的能力。同时发展学生的身体素质,提高观察判断和反应能力,培养勇敢顽强、机动灵活的等优良品质,培养学生积极参与、相互配合、团结协作的精神。
1.课程设计理念
(1)以学生为主体、教师为主导,把学生应用能力培养作为三人篮球课程设计的逻辑起点。(2)在人才培养过程中,注意学生应用能力的培养和训练,加强基础课程教学内容的应用性部分,把应用型环节渗透到教学的全过程,强化学生动手能力和应用能力的培养。要注重和加强基础理论教学,拓宽学生的知识面,为学生打下宽厚的理论知识基础。(3)课内和课外相结合:突出课内理论教学与课外实践应用相互渗透和融合;(4)共性与个性相统一:把以课堂传授知识为主的教育环境,与直接培养学生动手能力的生产相结合,在比赛过程中,利用角色分工与角色扮演,使学生在工作场景中获取知识,以提高学生的综合素质和创新能力。
2.教学内容的选择——五大板块体系
在三人篮球教学内容选择上,以三人篮球技战术教学内容的为主体,将三人篮球文化、专项身体素质渗透于篮球技能学习过程之中,提高学生的实践应用能力。

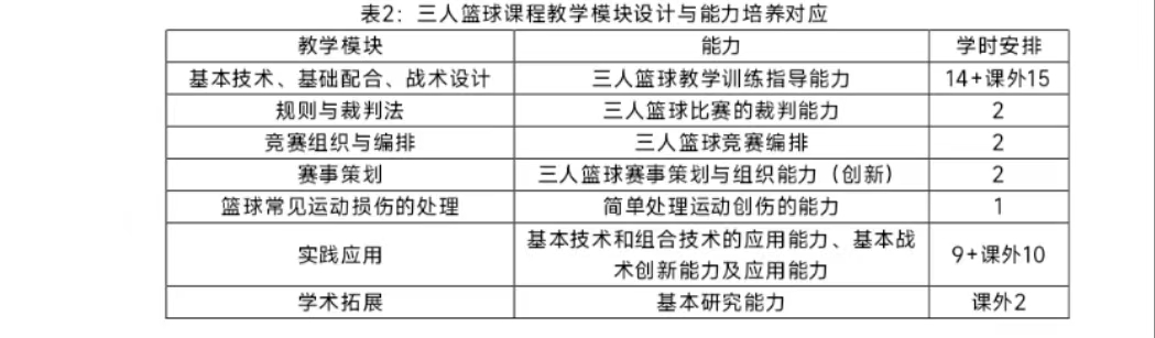
3.三人篮球课程模块化教学内容设计
(1)教学训练指导能力培养


(2)篮球比赛的裁判能力的培养




(3)竞赛组织与编排能力

(4)技战术教学及应用能力培养



4.三人篮球教学过程与赛事工作过程对接
(1)赛事工作过程:三人篮球赛事的策划、三人篮球赛事训练、三人篮球赛事的竞赛组织与编排、三人篮球赛事裁判、三人篮球常见运动损伤的处理。
(2)教学过程分三个阶段:基本知识技能学习、初步应用阶段、综合实践应用阶段。

5.课程改革成果展示









排版|杨佳莹
校对|冯旖琳


