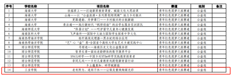
7月9日,海南省教育厅公布了中国国际大学生创新大赛(2024)海南赛区竞赛(高教主赛道、青年红色筑梦之旅赛道)决赛入围资格,经过省级初赛、复赛网评,体育学院项目《老有所为,退而不休——让银发重焕绚丽光彩》作为“青年红色筑梦之旅”赛道学校唯一一项突破重围冲入省决赛。



据悉,本项目能够突破重围进入省赛决赛得益于体育学院5月举办首届大学生创新创业大赛的经验积累,离不开本项目师生的共同努力。指导老师前期部署、科学规划,在选题研判、团队合作、项目实施、成果展示、答辩技巧、文档和资料整理、时间管理等多维度对项目进行打磨提升,凭借丰富的专业知识和严谨的教学态度,为项目团队提供了宝贵的指导和支持;不仅在项目策划、方案设计等关键环节给予关键性建议,还在项目实施过程中全程跟踪指导,确保项目的顺利进行。学生团队项目组成员积极查阅资料,分工明确,精细打磨,力争上游争取突破。团队将于7月14日进行路演答辩,期待阳光学子突破自我,展示风貌!




体育学院高度重视学科竞赛在人才培养工作中的重要作用,尤其在创新创业项目培育和大赛备赛工作中,注重强化学生创新创业实践能力培养,将大赛作为深化创新创业教育改革的重要抓手,积极营造以赛促教、以赛促学、以赛促创的良好氛围,激发大学生创新创业的热情,提升大学生创新创业意识。

赛程回顾:
5月15日举办了体育学院首届大学生创新创业大赛;
6月21日体育学院国创赛项目团队参加海南省大学生创新教育交流会;
7月5日,体育学院在中国国际大学生创新大赛三亚学院校赛中再次实现突破,取得了赛道二等奖2项(入围省赛初赛),高教主赛道优秀奖1项,安娜、冯旖琳老师荣获“优秀指导教师”称号;
7月9日,海南省教育厅公布了中国国际大学生创新大赛(2024)海南赛区竞赛决赛入围项目名单,体育学院红旅赛道项目《老有所为,退而不休——让银发重焕绚丽光彩》顺利通过初评、复评,进入省赛决赛;
7月14日,路演答辩,奋勇争先!
文字|汪铖
排版|杨涛慧
校对|冯旖琳



