体育学院创新创业大赛简介
为了积极响应国家促进就业创业政策号召,体育学院高度重视大学生就业创业工作,通过创新创业社团、学习型工作室和创新创业大赛,学院为同学们搭建了高水平的创新创业教育平台,希望能够激发出同学们的创新思维和创业精神,提升其就业创业能力。目前,首届大赛已经成功落幕并遴选出了几项优秀作品推荐至更高级别的比赛,同学们也纷纷表示收获颇丰。


学生团队答辩现场与合影

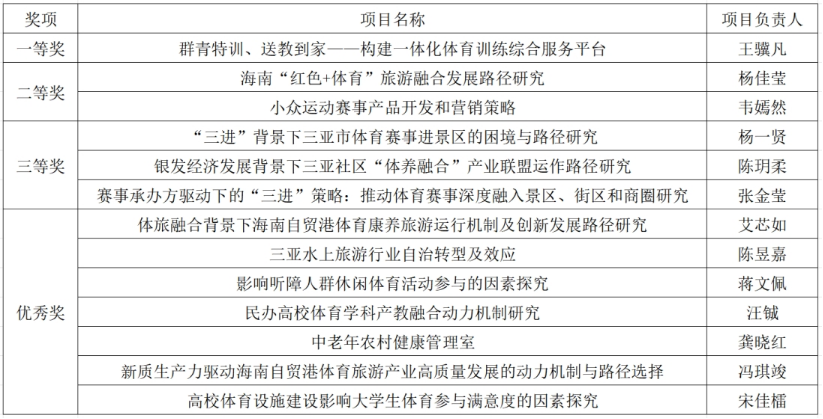
首届大学生创新创业大赛项目一览
大学生创新创业大赛是学院积极响应国家创新创业号召、深化教育教学改革的重要举措。学院希望通过此类平台,发掘和培养更多具有创新思维和创业潜质的新时代体育人,引导他们将所学知识转化为实际生产力,为体育产业的繁荣发展贡献自己的力量。展望未来,体育学院将继续秉承“以赛促学、以赛促创”的理念,不断完善创新创业教育体系,为学生提供更多元化、更高质量的创新创业服务,努力培养更多适应时代需求、具备创新精神和实践能力的体育人才。
排版|刘一凡
校对|冯旖琳



