8月8日至11日由北京师教国培教育科技院主办的《基于OBE理念的高校特色教学大纲与教学策略全流程整体设计高阶工作坊》培训班在烟台线上线下同步举办,我院胡兴黎老师参加了线上学习,并获得结业证书。

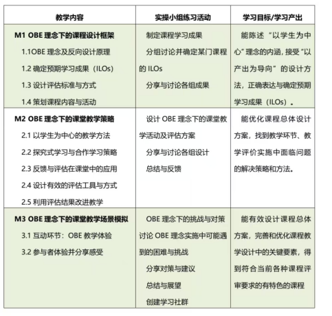
培训内容涵盖了OBE理念下的课程设计框架、课堂教学策略以及课堂教学场景模拟三大模块。在课程设计框架部分,教师们深入学习了OBE理念及反向设计原理,明确了如何确定预期学习成果(ILOs),并掌握了设计评估标准与方式以及策划课程内容与活动的技巧。
在课堂教学策略模块,探讨了以学生为中心的教学方法,包括探究式学习与合作学习策略,并学习了反馈与评估在课堂中的应用,以及如何设计有效的评估工具与方式。同时,还了解了如何利用评估结果来改进教学,提升教学质量。

通过课堂教学场景模拟互动,亲身体验了OBE教学,并在互动环节中分享了自己的感受与体会;增强了对OBE理念的理解,提供了将理论知识应用于实践教学的机会。
通过培训班学习,我院教师将更好的以成果导向、能力导向、目标导向制定以学生为本课程大纲,紧密结合行业企业需求,培养学生对接高价值岗位的能力和直接将知识应用于实践的能力。
排版|杨涛慧
校对|冯旖琳



